Diferencia entre revisiones de «Freecad: Rueda original RenacuajoBot»
De WikiRobotics
(→Fotos) |
(→Fotos) |
||
| (No se muestran 4 ediciones intermedias del mismo usuario) | |||
| Línea 13: | Línea 13: | ||
{| {{tablabonita}} | {| {{tablabonita}} | ||
|- | |- | ||
| − | | [] | + | | [https://github.com/Obijuan/printbot_part_library/raw/master/wheels/Servo-SM-4303R-compatible/Renacuajo-original-wheel.fcstd Renacuajo-original-wheel.fcstd] |
| − | | | + | | Rueda original del RenacuajoBot (Freecad) |
|------- | |------- | ||
| − | | [] | + | | [https://github.com/Obijuan/printbot_part_library/raw/master/wheels/Servo-SM-4303R-compatible/Renacuajo-original-wheel-assembly.fcstd Renacuajo-original-wheel-assembly.fcstd] |
| − | |. '''Ensamblado''' (Freecad) | + | |Rueda original del RenacuajoBot. '''Ensamblado''' (Freecad) |
|------- | |------- | ||
| − | | [] | + | | [https://github.com/Obijuan/printbot_part_library/raw/master/wheels/Servo-SM-4303R-compatible/step-stl/renacuajo-original-wheel.stp renacuajo-original-wheel.stp] |
| − | | | + | | Rueda original del RenacuajoBot (STEP) |
|------- | |------- | ||
| − | | [] | + | | [https://github.com/Obijuan/printbot_part_library/raw/master/wheels/Servo-SM-4303R-compatible/step-stl/renacuajo-original-wheel-assembly.stp renacuajo-original-wheel-assembly.stp] |
| − | |. '''Ensamblado''' (STEP) | + | |Rueda original del RenacuajoBot. '''Ensamblado''' (STEP) |
|------- | |------- | ||
| − | | [] | + | | [https://github.com/Obijuan/printbot_part_library/raw/master/wheels/Servo-SM-4303R-compatible/step-stl/renacuajo-original-wheel.stl renacuajo-original-wheel.stl] |
| − | | | + | | Rueda original del RenacuajoBot (STL) |
|------- | |------- | ||
| − | | [] | + | | [https://github.com/Obijuan/printbot_part_library/raw/master/wheels/Servo-SM-4303R-compatible/step-stl/renacuajo-original-wheel-assembly.stl renacuajo-original-wheel-assembly.stl] |
| − | |. '''Ensamblado''' (STL) | + | |Rueda original del RenacuajoBot. '''Ensamblado''' (STL) |
|------- | |------- | ||
|} | |} | ||
| Línea 43: | Línea 43: | ||
|| [[Archivo:Renacuajo-original-wheel-3.png|300px|thumb| (''click para ampliar'')]] | || [[Archivo:Renacuajo-original-wheel-3.png|300px|thumb| (''click para ampliar'')]] | ||
|-------- | |-------- | ||
| − | || [[|300px|thumb| (''click para ampliar'')]] | + | || [[Archivo:Renacuajo-original-wheel-5.png|300px|thumb| (''click para ampliar'')]] |
| − | || [[|300px|thumb| (''click para ampliar'')]] | + | || [[Archivo:Renacuajo-original-wheel-7.png|300px|thumb| (''click para ampliar'')]] |
|-------- | |-------- | ||
| − | || [[|300px|thumb| (''click para ampliar'')]] | + | || [[Archivo:Renacuajo-original-wheel-4.png|300px|thumb| (''click para ampliar'')]] |
| − | || [[|300px|thumb| (''click para ampliar'')]] | + | || [[Archivo:Renacuajo-original-wheel-8.png|300px|thumb| (''click para ampliar'')]] |
|-------- | |-------- | ||
|} | |} | ||
| Línea 69: | Línea 69: | ||
== Noticias == | == Noticias == | ||
| − | * ''' | + | * '''22/Septiembre/2014''': Publicada primera versión de esta página |
[[Categoría:Reprap]] | [[Categoría:Reprap]] | ||
[[Categoría:Objetos 3D]] | [[Categoría:Objetos 3D]] | ||
Revisión actual del 23:24 21 sep 2014
| Github |
|---|
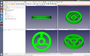
Introducción
Rueda original del printbot Renacuajobot. Modelada con Freecad 0.14. El diseño se ha impreso en R4i3 para validarlo. Funciona.
Descarga
| Renacuajo-original-wheel.fcstd | Rueda original del RenacuajoBot (Freecad) |
| Renacuajo-original-wheel-assembly.fcstd | Rueda original del RenacuajoBot. Ensamblado (Freecad) |
| renacuajo-original-wheel.stp | Rueda original del RenacuajoBot (STEP) |
| renacuajo-original-wheel-assembly.stp | Rueda original del RenacuajoBot. Ensamblado (STEP) |
| renacuajo-original-wheel.stl | Rueda original del RenacuajoBot (STL) |
| renacuajo-original-wheel-assembly.stl | Rueda original del RenacuajoBot. Ensamblado (STL) |
Fotos
| Álbum de fotos |
|---|
Repositorio
- Repositorio: https://github.com/Obijuan/printbot_part_library/tree/master/wheels/Servo-SM-4303R-compatible
Autores
- Rueda original protobot: Alberto Valero, Mario Almagro, Nieves Cubo
- Juan González: Migración a Freecad
Licencia
| |
Enlaces
Noticias
- 22/Septiembre/2014: Publicada primera versión de esta página